Buongiorno a tutti,
qualche giorno fa Nadia Rossi ha pubblicato su Bargiornale un mio articolo che oggi voglio riportarvi qui sul mio blog arabica100per100 per chi se lo fosse perso.
Il tutto vuole essere una guida pratica (non definitiva né ufficiale) alle misure di prevenzione dei punti critici in tempo di Covid, per dare più sicurezza al barista e al cliente-
Nadia ha giustamente esordito con una rassicurazione ai lettori, specificando che la “C” in più nell’acronimo HaccCp non è un errore, ma un adeguamento al tempo del Coronavirus, che cerca di strappare un sorriso, al sistema di autocontrollo igienico-sanitario, messo a punto per prevenire le contaminazioni alimentari, che i lettori ben conoscono.
Perchè ho impiegato parecchio tempo e risorse delle mie ore notturne a realizzare questa tabella?
Ho voluto elaborare questo contributo per offrire delle linee guida per la realizzazione di un’area sicura nel locale attraverso uno specifico piano Haccp basato sulle disposizioni di legge sino ad ora note. Uno strumento facilmente adattabile a successivi aggiornamenti che invita a riflettere, ma soprattutto ad agire in modo molto pratico.
«Il mondo attuale sta cambiando, è fuori di dubbio. Le necessità e le esigenze delle persone però sono fondamentalmente sempre le stesse: lavorare, cibarsi, svagarsi, riposarsi.
A tale scopo diventa fondamentale riuscire a fare in modo che queste condizioni trovino un nuovo equilibrio affinché tutto possa funzionare al meglio.
Non sono un super esperto plurilaureato, ma nel mio piccolo ho maturato esperienze importanti sul campo, e in questo momento non vedo altre soluzioni per una serena riapertura se non tramite il contenimento e la creazione di una safety zone nel proprio locale.
La realizzazione di un’area sicura garantisce il cliente e il barista, lasciando ad entrambi la tranquillità necessaria per lavorare al meglio e godersi la meritata pausa caffè.
Al momento non ci sono ancora delle linee guida ministeriali, e speriamo che quando verranno dettate saranno state pensate con un minimo di lungimiranza e cognizione, perché non solo non si possono realizzare delle circolari univoche per i “pubblici esercizi”, ma le stesse devono tenere conto delle molteplici difficoltà che incontrano i baristi nelle loro diverse tipologie di attività.
Nel frattempo non possiamo certo rimanere ad aspettare che ci cada dall’alto l’editto romano, e come diceva Shakespeare nell’Amleto «Se non succederà adesso, verrà pure il momento in cui dovrà succedere. La sola cosa importante è d’esser preparati», come recita anche il motto degli SCOUT (di cui sono fiero averne fatto parte!)

A questo proposito potete anche leggere un articolo che ho scritto per Costadoro Caffè, per cui ricopro il ruolo di responsabile della qualità e della formazione, dove ci sono dei suggerimenti pratici e degli stimoli per una serena riapertura.
Sono anche convinto che molte delle attuali paure dei miei colleghi non siano su come risolvere la situazione, ma proprio sul fatto di non avere informazioni su quali saranno le condizioni da affrontare, e i catastrofisti sui giornali e sui social, quelli che annunciano soluzioni insostenibili ed improbabili, non fanno che aumentare ed alimentare queste paure.
Non ultimo, proprio ieri è stato definito che dal 4 maggio le attività quali bar e pasticcerie potranno effettuare servizio da asporto.
Occorre quindi, ora più che mai, essere in grado di approfittare di questa opportunità, e far vedere ai nostri clienti che NOI CI SIAMO!
Un supporto concreto per gestire la situazione.
Non avendo trovato ancora nulla di concreto per il settore bar per quando ci sarà la vera riapertura, ma essendo cosciente che si deve essere preparati per quando questa avverrà, eccomi a cercare di fornire uno strumento da utilizzare come base di studio e di ragionamento, per provare a immaginare scenari e situazioni a mente fredda, che poi ciascuno, se vorrà, potrà personalizzare per creare uno specifico piano HACCCP (Hazard Analysis and Critical Covid Control Points).
Il pericolo Coronavirus deriva fondamentalmente dalla possibile contaminazione del cibo da parte dell’uomo, della confezione o delle superfici comuni tramite contatto con mani sporche, starnuti, tosse, nonché della contaminazione uomo-uomo.
Tale pericolo è facilmente gestibile con la corretta applicazione del piano Haccp, ma con delle integrazioni che provo a suggerire, e che tengono ovviamente conto delle disposizioni del DCPM del 10 Aprile 2020 che potete scaricare integralmente a questo link https://www.interno.gov.it/sites/default/flles/circolare_14_aprile_2020_covid-19_dpcm_10_aprile_2020.pdf e del testo-unico-in-materia-di-sicurezza-sul-lavoro-titolo-x e sulla sicurezza degli alimenti.
R= P X G
Ma veniamo a noi.
Ho applicato i classici parametri che si utilizzano per la redazione di un normale piano HACCP con la formula R = P x G
(R) rischio
(P) probabilità di accadimento o frequenza
(G) dimensioni possibili del danno o gravità dell’evento
La quotazione del rischio di ogni singolo pericolo ci permette di definire una scala di priorità degli interventi e la forza delle misure preventive e di controllo da attuare sulle varie fasi del processo produttivo.
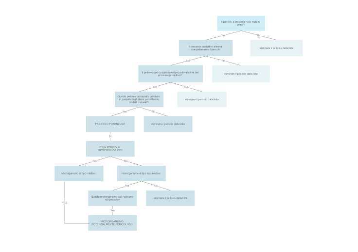
A seconda della fase di processo analizzata, confrontandola sull’albero delle decisioni, possiamo definire quali siano da gestire attraverso CCP o quali attraverso misure preventive e normali punti di controllo CP.
Per una valutazione efficace dei rischi, ho suddiviso i parametri probabilità di accadimento e gravità dell’evento in 3 livelli così come indicato nelle tabelle seguenti.
I parametri di Probabilità tengono conto di una valutazione generica basata sulle mie esperienze lavorative, mentre quelli di Gravità vengono riferiti agli effetti sulla salute umana.

Ecco un esempio dell’albero delle decisioni tradizionale utilizzato per i piani HACCP con l’aggiunta del pericolo microbiologico.

Cos’è un CCP?
Un Punto Critico di Controllo o Critical Control Point rappresenta una procedura o una fase del processo lavorativo particolarmente critica in cui è possibile intervenire al fine di eliminare o ridurre ad un livello accettabile un rischio per la salute legato alla sicurezza alimentare.
Per ogni CCP è necessario definire
I limiti critici che possono essere monitorati (ad esempio limiti di temperatura per lo stoccaggio di prodotti deperibili).
Le azioni preventive e correttive in caso di superamento dei valori limite (ad esempio, il controllo della temperatura della cella frigorifera, in caso di azione preventiva; intervento sull’apparecchiatura per ripristinare il corretto funzionamento, in caso di azione correttiva).
Le attività di monitoraggio (ad esempio analisi periodiche per verificare l’accuratezza e l’efficacia del sistema).
Ora, con queste informazioni, andiamo ad aprire la tabella dei rischi allegata e adattiamola alla nostra attività, decidendo in autonomia se i rischi indicati possono essere reali nel nostro locale e verifichiamo se possiamo o vogliamo attuare le misure proposte, sapendo che la mancanza dell’osservazione della Motivazione del Pericolo ci porterà ad aumentare la casella della probabilità, trasformando i nostri punti di controllo in Critici.
Non dobbiamo però limitarci a usarla, ma ad ampliarla e condividerla, aiutando i nostri colleghi, perché una “nuova normalità” farà bene a tutti, aumentando nelle persone la confidenza nei nuovi sistemi.
Ancora una cosa prima di aprire e leggere la tabella: l’ho scritta tenendo conto delle disposizioni Ministeriali in vigore fino al 19 di Aprile 2020… è possibile che già oggi siano state approvate delle novità, magari in meglio… in questo caso ELIMINATE LA RIGA.
Di seguito c’è il link per scaricare un elenco-cp-coronavirus-al-bar_rev_3

Se avete notato al suo interno vi è un solo punto rosso, che riguarda
la movimentazione del denaro.
Il denaro contante è certamente il principale e più pericoloso veicolo di contaminazione.
Le banconote sono porose e assorbenti, passano facilmente e velocemente di mano in mano, non si possono sanificare, e sono quindi un punto sul quale dobbiamo, già da ora, tutti porre una maggiore attenzione.
Purtroppo il lavoro al bar si basa sulla velocità, necessaria per poter servire un numero maggiore di clienti, e questo spesso non consente il cambio di un paio di guanti per ogni manipolazione di denaro, senza contare poi il costo!
Anche pagare un cassiere, specie con le previsioni di un calo dell’utenza, sarebbe economicamente ingestibile…
Potremmo pensare ad una cassa con i guanti integrati tipo le aree di manipolazione dei virus in laboratorio… o per chi vuole complicarsi un po’ la vita… guanti per adattati per maneggiare soldi con una facilitazione per il loro inserimento.

L’ideale è il pagamento contactless e on line, tipo satispay, oppure l’adeguamento alle nuove casse a ordinazione anticipata e pagamento automatico: alcuni modelli accettano anche al contante e sono complete di rendi resto automatico; oltre a godere degli sgravi fiscali potrebbero agevolare nella gestione dell’attività, con risparmio di tempo e maggiore gestione delle ordinazioni, del magazzino, ecc.
Ma certo, anche queste costano, e non poco, ma sono ammortizzabili nel tempo e molte aziende le noleggiano… c’è da farci un pensiero per tempo!
Un ultimo appunto, ricordatevi che le vostre responsabilità non terminano tra le mura del vostro locale, se vogliamo che il problema dei contagi diminuisca dobbiamo sensibilizzare la clientela e assicurarci che anche all’esterno delle nostre attività vengano mantenuti e rispettati i requisiti di sicurezza, anche se questo potrà sembrare poco piacevole.
Ora vi lascio alle vostre riflessioni, con un pensiero che ho ereditato da una conferenza del prof. Barbieri organizzata da IEI, alla quale ho assistito qualche giorno fa: “L’attuale situazione è di una inaudita gravità, ma resto persuaso che un riscatto sia possibile!”
Se avete commenti scrivete, sarà per me un piacere rispondervi.
Fabio V.